全球缺水危机下,海水淡化的关键问题

地球表面71%被水覆盖,但其中97.4%是海水,仅有2.6%是淡水。随着人口增长和工业发展,淡水资源的短缺问题日益严峻。海水淡化技术已成为应对全球水资源短缺的关键解决方案,尤其适用于热带、近海及干旱地区。

01#




海水淡化的核心技术

640 (1).png


目前应用最广泛、商业化程度最高的海水淡化技术可分为两类:膜法海水淡化技术与热法海水淡化技术。


反渗透(RO)和纳滤(NF)是目前领先的海水淡化解决方案,其关键设备(膜、泵、能源成本回收装置)的进步,提高了该工艺的能源效率,从而降低了投资成本(CAPEX)和运营成本(OPEX)。

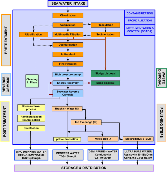
02#




海水淡化的工艺步骤

640 (3).png

海水淡化的核心工艺基于反渗透膜技术,但单独使用时,它既不能提供安全的饮用水,也不能保证工厂的高效运行。海水淡化不仅仅是简单的过滤,而是需要完整的工艺链:


预处理包括反渗透装置前所有必要的处理步骤。它决定了装置的使用寿命,并最大限度地减少了化学清洗和膜更换,直接影响装置的性能。


膜的种类与应用领域一样多,根据不同的需求,选择范围从“高阻隔”到“超低能耗”或“高硼阻隔”不等。


反渗透工艺可采用单次或两次工艺,具体取决于产水要求以及海水盐度和温度。在大多数情况下,一次工艺足以满足欧盟饮用水标准,特别是硼含量(1毫克/升)。要达到世界卫生组织(WHO)的硼含量标准(0.5毫克/升),可能需要第二次工艺(除硼工艺) 。


能量回收装置是决定工厂电力成本的关键因素,必须根据当地的能源成本和环境政策谨慎选择。


需要进行后处理和/或抛光步骤来调节反渗透膜过程后的水,以满足不同的用途(如饮用水、工业用水)。

03#




环境问题与经济考量

640 (4).png

在一些动植物对当地海水盐度升高较为敏感的地区,盐水处理可能是一个环境和经济问题。盐水处理应根据具体情况进行研究和设计。


海水淡化技术在于确定和结合现有技术来优化水的生产成本和质量。


为了使我们的海水淡化厂能够满足您当地的需求,我们提供从进水到集装箱移动装置,淡化水生产能力高达1000m³/h。

04#




海水淡化的应用领域

640 (5).png


海水淡化厂可生产所有类型的水:

✅ 世界卫生组织/欧盟标准饮用水

✅ 农业灌溉用水

✅ 工业用水(锅炉给水、冷却水等)

✅ 半纯水/超纯水(电子、医药等高精度行业)


所有类型的天然海水源均可处理:

✅ 浅表海水

深层海水

✅ 咸淡的河水

✅ 海滩井海水

海水淡化不仅是技术问题,更是可持续发展的战略选择。中墨源科技致力于提供高效、经济的海水淡化方案,助力全球水资源管理。


🔗 联系我们,获取专属解决方案!欢迎评论区留言或私信咨询。



上一篇:揭秘反渗透技术:如何高效实现水净化?

下一篇:把握蓝色机遇:中国海水淡化产业迎来黄金发展期